Introduction to Neo4j & GenAI
Generative AI and Knowledge Graphs
Section titled “Generative AI and Knowledge Graphs”Knowledge graphs are a specific implementation of a Graph Database, where information is captured and integrated from many different sources, representing the inherent knowledge of a particular domain.
They provide a structured way to represent entities, their attributes, and their relationships, allowing for a comprehensive and interconnected understanding of the information within that domain.
Knowledge graphs break down sources of information and integrate them, allowing you to see the relationships between the data.

You can tailor knowledge graphs for semantic search, data retrieval, and reasoning.
You may not be familiar with the term knowledge graph, but you have probably used one. Search engines typically use knowledge graphs to provide information about people, places, and things.
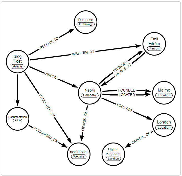
The following knowledge graph could represent Neo4j:

This integration from diverse sources gives knowledge graphs a more holistic view and facilitates complex queries, analytics, and insights.
Knowledge graphs can readily adapt and evolve as they grow, taking on new information and structure changes.
Neo4j is well-suited for representing and querying complex, interconnected data in Knowledge Graphs. Unlike traditional relational databases, which use tables and rows, Neo4j uses a graph-based model with nodes and relationships.
Generative AI & Large Language Models
Section titled “Generative AI & Large Language Models”Generative AI is a class of algorithms and models that can generate new content, such as images, text, or even music. New content is generated based on user prompting, existing patterns, and examples from existing data.
Large Language Models, referred to as LLMs, learn the underlying structure and distribution of the data and can then generate new samples that resemble the original data.
LLMs are trained on vast amounts of text data to understand and generate human-like text. LLMs can answer questions, create content, and assist with various linguistic tasks by leveraging patterns learned from the data.
Instructing an LLM
Section titled “Instructing an LLM”The response generated by an LLM is a probabilistic continuation of the instructions it receives. The LLM provides the most likely response based on the patterns it has learned from its training data.
In simple terms, if presented with the prompt “Continue this sequence - A B C”, an LLM could respond “D E F”.
To get an LLM to perform a task, you provide a prompt, a piece of text that should specify your requirements and provide clear instructions on how to respond.

Precision in the task description, potentially combined with examples or context, ensures that the model understands the intent and produces relevant and accurate outputs.
An example prompt may be a simple question.
What is the capital of Japan?Or, it could be more descriptive. For example:
You are a friendly travel agenthelping a customer to choosea holiday destination. Your readersmay have English as a secondlanguage, so use simple termsand avoid colloquialisms.Avoid Jargon at all costs.Tell me about the capital of Japan.The LLM will interpret these instructions and return a response based on the patterns it has learned from its training data.Potential Problems
Section titled “Potential Problems”While LLMs provide a lot of potential, you should also be cautious.
At their core, LLMs are highly complex predictive text machines. LLM’s don’t know or understand the information they output; they simply predict the next word in a sequence.
The words are based on the patterns and relationships from other text in the training data. The sources for this training data are often the internet, books, and other publicly available text. This data could be of questionable quality and maybe be incorrect. Training happens at a point in time, it may not reflect the current state of the world and would not include any private information.
LLMs are fine-tuned to be as helpful as possible, even if that means occasionally generating misleading or baseless content, a phenomenon known as hallucination.
For example, when asked to “Describe the moon.” an LLM may respond with “The moon is made of cheese.”. While this is a common saying, it is not true.

While LLMs can represent the essence of words and phrases, they don’t possess a genuine understanding or ethical judgment of the content.
Large Language Models (LLMs) are often considered “black boxes” due to the difficulty deciphering their decision-making processes. The LLM would also be unable to provide the sources for its output or explain its reasoning.

These factors can lead to outputs that might be biased, devoid of context, or lack logical coherence.
Fixing Hallucinations
Section titled “Fixing Hallucinations”Providing additional contextual data helps to ground the LLM’s responses and make them more accurate.
A knowledge graph is a mechanism for providing additional data to an LLM. Data within the knowledge graph can guide the LLM to provide more relevant, accurate, and reliable responses.
While the LLM uses its language skills to interpret and respond to the contextual data, it will not disregard the original training data.
You can think of the original training data as the base knowledge and linguistic capabilities, while the contextual information guides in specific situations.
The combination of both approaches enables the LLM to generate more meaningful responses.